专业介绍
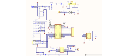
网络工程专业共有两大学习方向:云架构方向和工业机器人方向。网络工程专业拥有累计投资1000多万(其中350多万为北京市教委资金支持)成立的云计算实验室、网络攻防实验室、容器云实验室,还有大批企业赞助捐赠的机器人教学设备,配有高端的硬件设施。
网络工程专业是初中、高中、退伍军人首选专业。由行业经验超十年的高级工程师担任助教老师,一对一地进行帮扶,学生可快速掌握技能并持续发展。
云架构方向
云架构方向注重动手操作,边学边练,上手简单。主要培养云架构工程师、系统运维工程师、网络安全工程师、运维开发工程师等岗位。就业城市灵活,不局限于一线城市,只要有网络的地方就需要网络人才,学生可根据自身发展选择心仪城市就业。
工业机器人方向
工业机器人专业就是聚焦机器人核心零部件中的芯片,通过对芯片的开发控制其他的控制器、伺服舵机、传感器和减速器等硬件设备,培养的岗位是FPGA芯片开发工程师??梢运倒ひ祷魅俗ㄒ凳侵耙到逃ザ说摹懊髦椤?。
人才培养优势
1、智能化高端设备引进,最先进的攻防实验室搭建
八维教育从2005年开始,陆续为网工专业投入价值超过1000万元的网络设备,建成了国内最为先进的攻防实验室、云计算架构实验室。有了这样一个高端的实验室,学生们就可以拥有亲自上手实操的平台,为日后成功无缝对接岗位提供了先天有利条件。就目前而言,八维网工专业的毕业生出去便可以成为所在岗位的行家里手。
2、适合零基础、单科精进学生学习
很多同学会问学网络工程师对学员的基础要求怎么样,其实网络工程师对学员的基础要求并不高。学习网络工程师最主要的是需要你的兴趣+努力,此专业的网络环境搭建工作(网络布线、网络维护等等)都是动手实践为主、理论知识为辅的,所以这个专业适合于零基础,单科强项的,动手实践能力强的同学们来学习。
4、更新课程开发体系,严把实训质量关,提升学习技能









津公网安备12011302141430